AtaGenix Laboratories

Home - Support Center - Publication Insights

Publication Insights

  • AtaGenix Xten™ Mab Single B Cell Technology Facilitates the Dynamic Mechanism of Innate Immunity in Duck Hepatitis
    Researchers from the Institute of Animal Sciences, Chinese Academy of Agricultural Sciences, utilized primary Peking duck hepatocytes to systematically dissect the dynamic regulation of type I interferons (IFN-α/β) and eight key innate immune molecules during DHAV-3 infection. The study revealed that IFIH1 consistently suppresses viral replication throughout the infection cycle, whereas IRF7 and MAVS exhibit stage-specific roles: antiviral in early and late phases, but potentially hijacked by the virus in mid-phase to drive inflammation. This work demonstrates how the host achieves a temporal balance between antiviral defense and prevention of immunopathology through precise signaling switches, providing critical insights into immune evasion mechanisms of duck viral hepatitis and novel control strategies. High-specificity rabbit monoclonal antibodies for IFN-α/β, developed via AtaGenix’s Xten™ Mab single-B platform, ensured accurate protein-level validation.
  • Cell Discovery: Endosymbiotic Bacteria Build Intricate "Sugar Networks" Inside Insects to Fuel Mutual Survival
    Nutritional endosymbiosis plays a core role in biological adaptation and evolution, but its nutrient transfer mechanism remains unclear. Using the rice weevil (Sitophilus oryzae) and its endosymbiont Sodalis pierantonius as a model, this study combined high-pressure freezing, volume electron microscopy, and in-situ high-resolution chemical analysis. It was found that the endosymbiont can actively construct a complex tubular membrane network (tubenets), which originates from the bacterial outer membrane, persists throughout the insect's life cycle, and is rich in carbohydrates together with host vesicles. By expanding the contact interface between bacteria and the host cytoplasm, tubenets form a synergistic channel with host vesicles to efficiently uptake host carbohydrates, supporting bacterial growth and the synthesis of amino acids required by the host. This discovery reveals a unique nutrient acquisition strategy of bacteria in intracellular symbiosis, providing key insights into the metabolic exchange mechanism of endosymbiotic relationships.
  • AtaGenix Custom Antibodies Unlock the T6SS Co-Secretion Mechanism in Gut Commensal Bacteria: BtapC Fuels Competitive Advantage
    This study elucidates the molecular mechanism by which Bacteroides fragilis GS086 employs its Type VI Secretion System (T6SS) to co-secrete two effector proteins, BtpeA and BtaeB, coordinated by the adaptor protein BtapC. Through cryo-EM analysis, the quaternary complex VgrG–BtpeA–BtaeB–BtapC was resolved at 3.06 Å, revealing a sophisticated assembly where BtapC stabilizes the complex, and a unique BtaeB loop acts as a structural checkpoint for synchronous secretion. These effectors synergistically disrupt bacterial cell walls, enhancing competitive fitness in the gut microbiota. The findings highlight a conserved co-secretion mechanism in Bacteroidota, offering insights into microbial competition and potential applications in microbiome-targeted interventions.
  • AtaGenix Anti-PCK1 pS90 Antibody Aids in Overcoming AKT Hyperactivation-Mediated Chemoresistance in Intrahepatic Cholangiocarcinoma (ICC)
    This study reveals that AKT-hyperactivated ICC resists chemo-immunotherapy via the pPCK1-pLDHA-SPRINGlac axis, which activates the mevalonate pathway to inhibit ferroptosis. Simvastatin was found to reverse this resistance. The anti-PCK1 pS90 antibody from AtaGenix was a key tool in validating this mechanism.
  • AtaGenix supports research on spleen-targeting NeoPol-mL242 mRNA vaccine
    Research supported by AtaGenix Laboratories has developed the spleen-targeting NeoPol-mL242 mRNA vaccine, utilizing the optimized L242-20Lipo delivery system to achieve efficient dendritic cell activation and robust anti-tumor immunity. This innovative approach significantly reduces hepatotoxicity while effectively inhibiting tumor growth in hepatocellular carcinoma (HCC) and melanoma models. By leveraging spleen-selective lipid nanoparticles (LNPs) and neoantigen-specific T-cell responses, the vaccine demonstrates remarkable efficacy in reducing tumor burden and prolonging survival, offering a promising new direction for cancer immunotherapy.
  • AtaGenix Custom Lactylation Antibody Facilitates the Elucidation of the BASP1-AS1–PCBP2 Axis, Uncovering a Novel Mechanism of Oxaliplatin Resistance in Gastric Cancer
    Gastric cancer (GC) is the fifth most common malignancy and the fourth leading cause of cancer-related deaths worldwide, with oxaliplatin (OXA) resistance posing a major therapeutic challenge. A research team from Jiangnan University Affiliated Hospital, supported by AtaGenix, published a study in Free Radical Biology and Medicine, integrating multi-omics and organoid models. The study reveals that LncRNA BASP1-AS1 recruits the ULK1/LDHA complex to enhance glycolysis and lactate production, inducing PCBP2 K115 lactylation (PCBP2K115la). This modification blocks PCBP2 interaction with ARIH2, inhibiting ubiquitination and stabilizing PCBP2, while histone H3K14la transcriptionally activates LDHA/PCBP2, forming a self-amplifying metabolic-epigenetic loop. This axis suppresses ferroptosis, sustaining OXA resistance, and highlights the BASP1-AS1–PCBP2 pathway as a key mechanism and potential therapeutic target for overcoming GC chemoresistance. AtaGenix’s custom anti-PCBP2K115la antibody enabled precise detection of lactylation dynamics.
  • AtaGenix Facilitates Unraveling the Molecular Mechanism of PAD1 Regulating Ovarian Cancer Stem Cell Characteristics and Drug Resistance via AKT2 Citrullination
    A research team from China Medical University published a study in Advanced Science, elucidating the critical role of protein arginine deiminase family member PAD1 in maintaining ovarian cancer stem cell (OCSLC) characteristics and drug resistance. The study found that PAD1 is significantly upregulated in ovarian cancer tissues, correlating with malignant phenotypes and stemness. PAD1 specifically interacts with AKT2, catalyzing its citrullination at the R202 site, thereby activating the PI3K/AKT signaling pathway and upregulating the transcription factor CEBPβ to promote the expression of stemness marker genes. Inhibiting PAD1 reduces AKT2 phosphorylation and citrullination, reversing stemness features and cisplatin resistance, with synergistic effects when combined with AKT inhibitors. The site-specific AKT2-Cit202 monoclonal antibody provided by AtaGenix played a pivotal role in validating this mechanism, offering new insights into potential therapeutic targets for ovarian cancer.
  • AtaGenix Supports SLK Splicing Variant-Driven ENO1 Phosphorylation Research, Reshaping Tumor Glycolysis Pathways
    A study from Tongji Medical College, published in Cancer Research, explores the role of RNA splicing abnormalities in tumor metabolic reprogramming, focusing on the SLK gene’s exon 13 skipping variant, SLKv. The research demonstrates that SLKv enhances glycolysis by directly phosphorylating Enolase 1 (ENO1) at Ser2, increasing its activity and driving phosphoenolpyruvate (PEP) accumulation. This forms a positive feedback loop activating key glycolytic enzymes, promoting tumor growth. The TGFβ-KHDRBS1 signaling axis was identified as an upstream regulator of SLKv splicing. Antisense oligonucleotides (ASOs) targeting SLKv reduced glycolysis and tumor growth, highlighting a potential therapeutic strategy. This study reveals a novel mechanism linking RNA splicing to metabolic reprogramming in cancer.
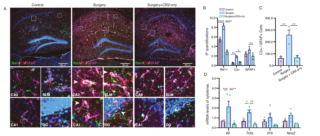
  • Unveiling the Role of C3/C3aR Pathway and PF4 in Perioperative Neurocognitive Disorders: Insights from AtaGenix’s CR2-crry Intervention
    Perioperative Neurocognitive Disorders (PND) affect up to 40% of elderly surgical patients, leading to prolonged hospitalization and increased care costs without FDA-approved treatments. This study explores the C3/C3aR complement pathway’s role in driving neuroinflammation and the potential of platelet factor 4 (PF4) as a protective factor. Using AtaGenix’s custom-synthesized CR2-crry inhibitor, researchers demonstrated in clinical and animal models that targeting C3 reduces inflammation and cognitive decline, while PF4 supplementation enhances cognitive recovery and neuronal repair. These findings highlight novel therapeutic targets for PND, with CR2-crry showing promising clinical translation potential.
  • Atagenix SERBP1 Recombinant Protein Facilitates Discovery of PCIF1–SERBP1–m⁶Am Pathway in Neuronal Injury and Pain Regulation
    Using the custom insect-cell–expressed SERBP1 recombinant protein provided by Atagenix, researchers uncovered the pivotal role of the PCIF1–SERBP1 complex in modulating neuronal function under nerve injury conditions. The study revealed that the complex promotes m⁶Am modification of Maf1 mRNA, resulting in reduced MAF1 protein levels and heightened neuronal excitability, thereby
Messages